Vistas:0 Autor:Editor del sitio Hora de publicación: 2025-10-17 Origen:Sitio
Piense en su molde como un cortador de galletas complejo y de alta precisión. La cavidad y el núcleo crean un 'espacio negativo' que define la forma y el tamaño de la pieza de plástico.
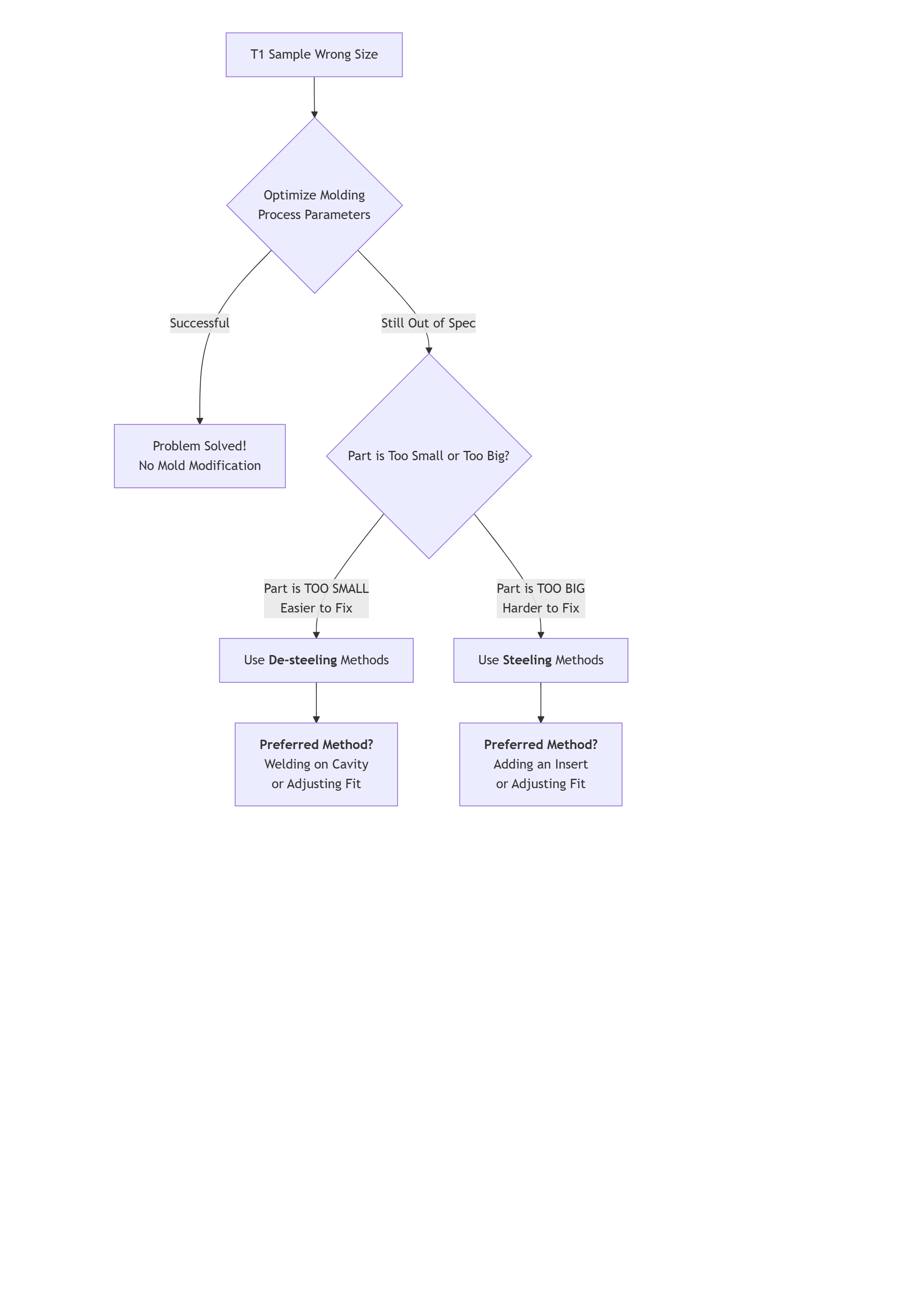
Para piezas de tamaño insuficiente: utilice 'Desacero'.
El objetivo: ampliar el espacio de la cavidad del molde.
La analogía: tu cookie es demasiado pequeña. Debes tallar el cortador de galletas para agrandar el espacio interno.
La mentalidad: este es un proceso sustractivo. Está quitando acero de la cavidad o del núcleo para dejar más espacio para el plástico, lo que da como resultado una pieza más grande.
Para piezas de gran tamaño: utilice 'Acero'.
El objetivo: reducir el espacio de la cavidad del molde.
La analogía: tu galleta es demasiado grande. Debes agregar material al interior del cortador de galletas para reducir el espacio.
La mentalidad: este es un proceso aditivo. Estás agregando acero (o su equivalente) para invadir el espacio por donde fluye el plástico, lo que da como resultado una pieza más pequeña.
Agregar material es casi siempre más complejo, costoso y riesgoso que eliminarlo. Ésta es la razón por la que 'desacero' es el camino más fácil.
Antes de tocar el molde, debe responder una pregunta fundamental: ¿Se trata de un problema de moldeo o de moho?
Los errores dimensionales a menudo se pueden corregir ajustando los parámetros de la máquina de moldeo por inyección.
¿Piezas demasiado pequeñas? Intente aumentar la presión de inyección, la presión del empaque, el tiempo de empaque o la temperatura del molde para compensar la contracción.
¿Piezas demasiado grandes? Intente disminuir esos mismos parámetros para aumentar la contracción.
Solo si ha optimizado el proceso y las dimensiones aún están fuera de las especificaciones, debe pasar a la modificación física del molde.
Como necesita quitar acero, tiene varias opciones sencillas:
Soldadura/reconstrucción (más común y flexible): este es el método de referencia para ajustes locales. Se suelda material nuevo sobre la superficie de la cavidad y luego se mecaniza nuevamente hasta obtener las dimensiones correctas y más grandes. Es versátil y permite un control preciso.
Ajuste del ajuste del molde (el más seguro): Para dimensiones de ajuste y funcionamiento, como pasadores y orificios, a menudo puede desplazar el núcleo o la cavidad calzando o rectificando las superficies de contacto. Esto cambia el espesor de la pared sin alterar directamente las superficies cosméticas.
Mecanizado CNC directo o electroerosión: para superficies grandes, planas o complejas, simplemente puede mecanizar la cavidad más profundamente o utilizar un electrodo de electroerosión más grande para quemar la cavidad a un tamaño mayor.
Aquí es necesario agregar acero o reducir el espacio, lo cual es más complicado:
Agregar un inserto (fuerte y confiable): esto implica mecanizar un bolsillo en el área de gran tamaño y presionar un nuevo inserto de acero en él. Luego, la plaquita se mecaniza al tamaño más pequeño correcto. Esta es una solución muy sólida, pero puede dejar líneas de testimonio.
Soldadura en el lado opuesto (soldadura estratégica): para reducir un diámetro externo, se suelda en el lado del núcleo , haciéndolo más grande para 'apretar' la pieza. Para reducir un diámetro interno, se suelda en la cavidad..
Enchapado (para microajustes): técnicas como el cromado o el niquelado pueden agregar una capa delgada (unas pocas micras) a la superficie de la cavidad, encogiendo efectivamente la pieza. Esto sólo es adecuado para ajustes muy pequeños.
Ajuste del ajuste del molde (nuevamente, lo más seguro): al igual que con las piezas de tamaño insuficiente, desplazar el núcleo o la cavidad es un primer paso seguro para explorar.

La modificación más sencilla es la que nunca tendrás que hacer. La simulación precisa del flujo del molde, la selección cuidadosa de materiales y el diseño teniendo en cuenta la capacidad de fabricación (DFM) son las mejores formas de evitar estos problemas por completo.
Pero cuando surjan problemas, recuerde esta jerarquía:
Primero, modifique el proceso.
Si la pieza es demasiado pequeña, 'desacero', es más fácil.
Si la pieza es demasiado grande, 'acero' y proceda con precaución, comenzando con el método menos invasivo.